今年会jinnianhuicom
首页
学院新闻
学院通知
学院概况
党群工作
学历教育
非学历教育
服务指南
联系我们
学习平台
文件下载
当前位置:
首页
>
学院通知
> 正文
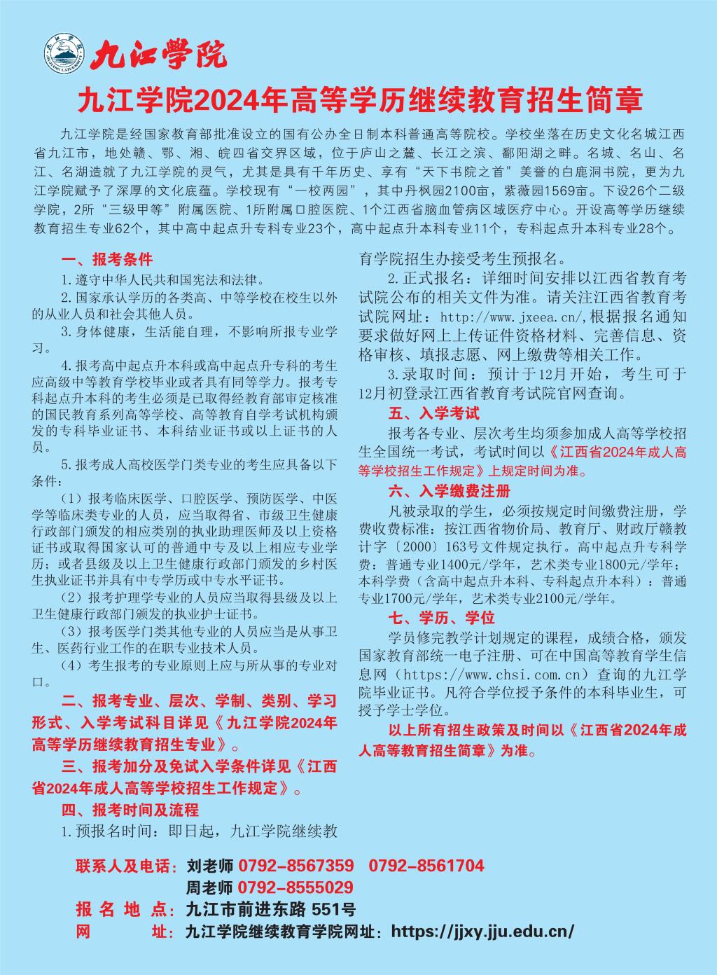
今年会官网2024年高等学历继续教育招生简章
发布时间:2024-06-24
浏览量:
上一条:
今年会jinnianhuicom关于2024年秋季教学工作安排的通知
下一条:
关于今年会官网2024年高等学历继续教育校外教学点设置备案结果公告